職業規劃很重要 16k高薪學長有話說
時間:2018-06-25 來源:嵌入式培訓
【學員簡介】
姓名:劉同學
畢業學校:陜西**大學
專業:自動化
就職公司:北京*飛科技有限公司
崗位:嵌入式工程師
薪資待遇:16K
【學員自述】
我叫劉*,籍貫陜西漢中,父母在外打工。我于2015年6月畢業于陜西**大學(前身陜西工學院),目前就職于新疆中*石油技術有限公司,做過PLC編程,做過MSP430代碼測試,代碼編寫。基于linux的一款產品經過“艱苦奮斗,不懈努力”已進入測試后期。
對于技術開發有足夠的熱情,我相信我的熱情和創客的技術會碰撞出火花。在學校做過的尋跡避障車應該就是最簡單的最簡單的“智能硬件”。智能硬件就是“把人類的處理問題的方法,實現自動化,或人機互動”通過編程對傳統硬件進行改造,如智能手表、虛擬現實 ,智能家居。再進一大步就應該是“人工智能”,賦予硬件思維。
興趣是做任何事的最大動力,有動力就有優勢。從剛進大學什么都不懂到最后泡在實驗室有了一定的積累可以做出一些東西,再到工作的這一年多時間做過測試,編寫代碼,自學linux c編程并有了成果,這都是我的優勢。沒有系統化的學習,全靠自學知識點不完善,經驗不足是最大的劣勢,遇到問題就只能上網逛論壇,博客,看書學習。
成為優秀的程序員要迷戀技術,保持對代碼的熱情,好的編程習慣,有較強的自學能力,在實踐中成長。對于產品,要理清需求,給產品明確定位,深入挖掘,對產品有想法,可以主動出擊引導客戶產品可以按自己的思路去做,滿足需求的前提下讓產品更好用,有競爭力。對于團隊,能知人善用,善于溝通,讓同事可以清晰的明白自己的想法。對于自己,需要不斷地學習進步,豐富自己的知識。
成為嵌入式領域的技術大拿是我的夢想。未來的職業規劃在大學畢業時就已經有了個輪廓:
畢業時的迷茫讓我決定,第一份工作的底線是要和自己的專業對口,不管在那工作,不管多少工資,在1—2年找到自己的方向,明確今后要干什么;
努力(允許用1年時間來提高自己)進入一個有前景,企業價值觀符合自己的公司。(通過培訓+自學來進入這樣有吸引力的公司。畢竟目前的自己還不具備這樣的條件、技術不夠、學歷不夠、學校名氣不夠);
有自己的團隊,做出有市場競爭力的產品(1—2年)。
目前我的規劃就這么遠,算是畢業后的第一個“5年計劃”。
在學習中和工作中,對嵌入式有了一定的了解,對自己有了清晰的認識,總的來說就是有熱情,有較強的知識接受能力,但在所接觸的這個大的知識體系中有點有力使不上的感覺,知識體系不完善。希望來到華清能完善我的知識體系,最主要的是對我有一個引導,包括技術上的和奮斗方向上;能和志同道合者一起學習,一起工作。
【聊天截圖】

課程杠杠的!

重新找了一個16K
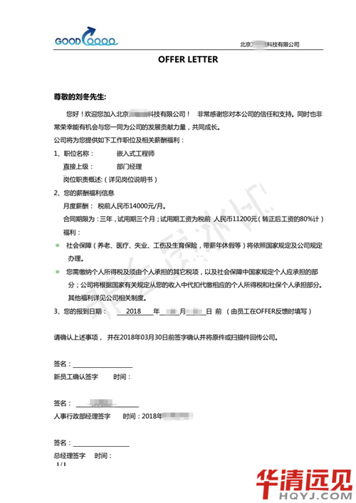
【附件】:拿到的入職Offer

這個14K,木有入職
講真,14k換我我早就去了,看的出來這位小哥兒有志向!只求更高,沒有最高!我看好你呦~

這個16K,就選這個吧!
只要功夫深,鐵杵磨成針。看看!小哥哥通過自己不斷的努力和一次次的面試,終于拿下了月薪16k的工作!撒花撒花!
你可別光顧著羨慕人家的高薪工作,那都是憑本事得來的。與其在這里羨慕,你不如也學學他,找個專業的培訓機構、學習一套精細的課程。高薪?那都不叫事兒~

